En este vídeo diseñaremos un contador desde 0 asta 99, con emisor (led infrarrojo) y receptor (fotodiodo)./////👉⚒🛠⚡.. En este artículo te explicaré cómo conectar tu sensor infrarrojo en una placa Arduino y programarlo para activar una luz LED con el control remoto. para ello, tendrás que contar con los siguientes componentes: A partir de aquí, veremos paso a paso todos los procedimientos necesarios para conectar y programar el sensor infrarrojo.

Sensor Receptor Infrarrojo IR

Sensor fotoeléctrico de tipo barrera Pepperl+Fuchs SE rectangular / cilíndrico / infrarrojo

Sensor infrarrojo reflectivo TCRT5000 La Tienda del Tecnófilo

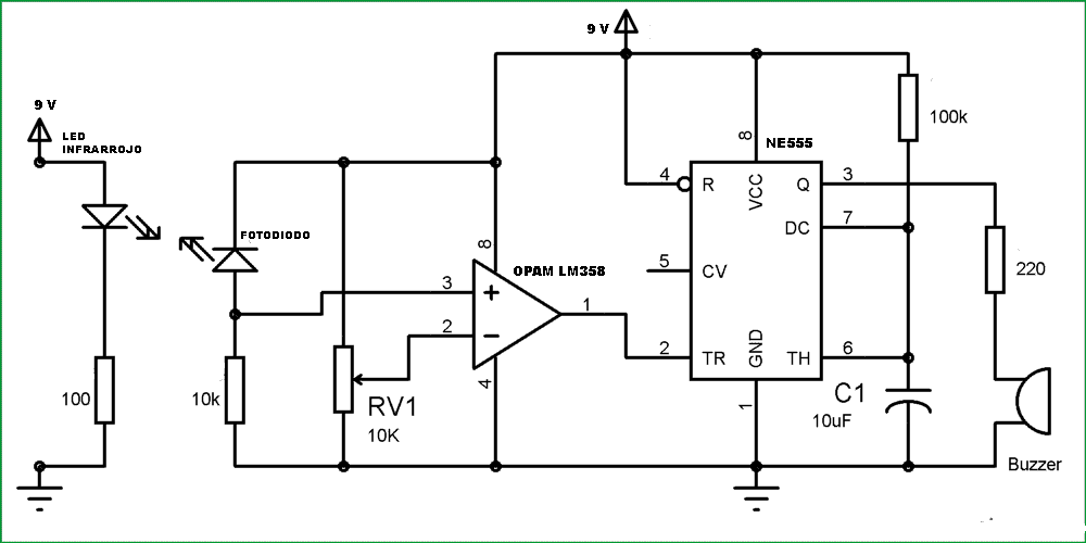
Proyectos prácticos de Electrónica y Robótica Circuito de alarma basado en led infrarrojo

Sensor Distancia Proximidad Infrarrojo E18D80NK 380 Cm PNP Electronilab

Par Fototransistor Y Fotodiodo Led Emisor Y Receptor Ir ELECTRÓNICA QUERÉTARO

Led Sensor Infravermelho Emissor + Receptor 5mm Instituto Digital

Ardobot Robótica SAS LED Infrarrojo Receptor 5MM

Diodos emisores y receptor Infrarrojo, LED 5mm (940 nm) MTLAB

Sensor Infrarrojo Fotodiodo Y Fototransistor Envío A Todo Chile

Sensor de obstáculos reflectivo infrarrojo Geek Factory

diodo TO18 Metal paquete de fototransistores fotodiodo receptor de infrarrojos NPN Transistores

Sensor Infrarrojo Digital Reflectivo, Electronica, Arduino 25.00 en Mercado Libre

LAOMAO Juego de 5 pares de emisor y receptor de diodo infrarrojo Amazon.es Amazon.es

Sensor infrarrojo seguidor de linea digital/analógico TCRT5000 2.50

Sensor Infrarrojo

Sensor infrarrojos arduino Domoticca

MODULO SENSOR IR ARDUINO COMPATIBLE LM393 DETECTOR DE OBSTACULOS ⋆ Starware

¿Cómo utilizar el Sensor Infrarrojo Emisor KY005? UNIT Electronics

SENSOR INFRARROJO IR Mastertronic
La tecnología infrarroja ofrece varias ventajas en el uso de aplicaciones de iluminación LED. 1. Control remoto: El uso de la tecnología infrarroja permite el control remoto de las luces LED, lo cual brinda comodidad y facilidad de uso. Los usuarios pueden encender, apagar, ajustar el brillo y cambiar el color de las luces desde la distancia.. 3. Sensores de proximidad: Debido a su sensibilidad a la luz infrarroja, los LED infrarrojos receptores se utilizan en sensores de proximidad para detectar la presencia de objetos cercanos. Estos sensores se utilizan en aplicaciones como interruptores automáticos, sistemas de seguridad y robots. Funcionamiento del LED infrarrojo receptor