INFORME SOBRE DESARROLLO HUMANO 2021/2022 Equipo Director y autor principal Pedro Conceição Investigación y estadísticas Cecilia Calderón, Fernanda Pavez Esbry, Moumita Ghorai, Yu-Chieh Hsu,. El Índice de Desarrollo Humano (IDH) es un conjunto de indicadores del Programa de Naciones Unidas para el Desarrollo (PNUD) que miden el nivel de desarrollo de los países de todo el mundo incluyendo parámetros más allá de los ingresos económicos.En su último informe, el de 2020, se ha introducido un nuevo indicador: la presión que ejercen sobre el planeta los distintos países.

¿Qué es el Índice de Desarrollo Humano? Medición y Objetivos Iberdrola

El Indice De Desarrollo Humano Idh Definicion Y Ejemplo De Su Images

Índice de desarrollo humano (IDH) Qué es, definición y significado
![💰 ¿Qué es el IDH? ️ Índice de Desarrollo Humano 👫🏻 [Fácil y Rápido] YouTube 💰 ¿Qué es el IDH? ️ Índice de Desarrollo Humano 👫🏻 [Fácil y Rápido] YouTube](https://i.ytimg.com/vi/1F84jF-ht-I/maxresdefault.jpg)
💰 ¿Qué es el IDH? ️ Índice de Desarrollo Humano 👫🏻 [Fácil y Rápido] YouTube

El Índice de Desarrollo Humano (IDH). Definición y Ejemplo de su cálculo YouTube

Índice de Desarrollo Humano IDH Instituto Peruano de Economía

Ranking Índice de Desarrollo Humano (2018) Economipedia

el índice de desarrollo humano IDH y su impacto en México YouTube

¿Qué es el índice de desarrollo humano y cómo se mide? El Orden Mundial EOM

El Indice De Desarrollo Humano Idh Definicion Y Ejemplo De Su Images

El País Vasco alcanza uno de los índices de desarrollo humano más altos del mundo Bizkaia Talent

IDH Países con Mayor Índice de Desarrollo Humano en el Mundo y en Latinoamérica 🏥👨👵👶 1990

Infografía Indicadores de Desarrollo Humano y Género en México Plataforma de desarrollo

⊛ Índice de desarrollo humano【2023

⊛ Índice de desarrollo humano【2024
 - Mind Map.png)
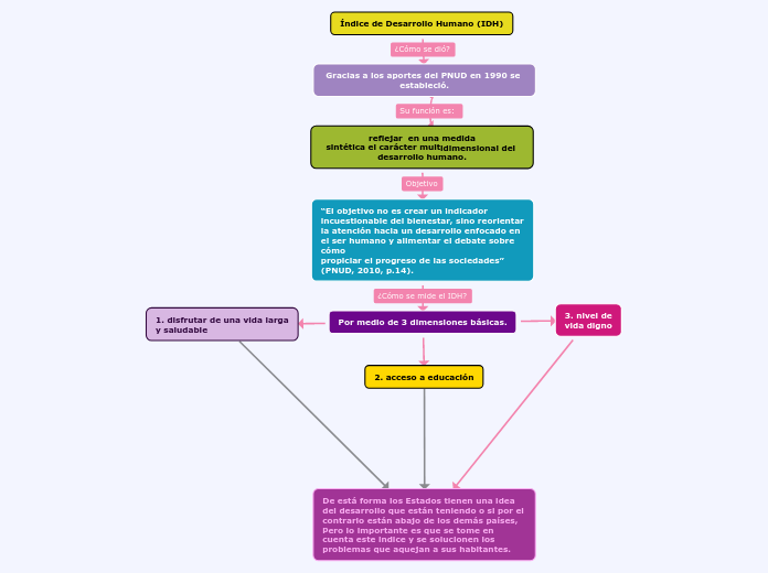
Índice de Desarrollo Humano (IDH) Mind Map

Indice De Desarrollo Humano
Infografía IDH Entidades de México Índice de Desarrollo Humano México

El Índice de Desarrollo Humano (IDH)

Los Indicadores del Índice de Desarrollo Humano / El apunte LJA Aguascalientes
El Informe especial sobre seguridad humana 2022 del PNUD examinó la aparición de nuevas formas de inseguridad. El Informe sobre desarrollo humano 2021/2022 reúne y amplía estos debates encuadrándolos en el tema de la incertidumbre: cómo está cambiando, qué consecuencias tiene para el desarrollo humano y cómo podemos sobrellevarla.. El municipio de Aguascalientes cuenta con un IDH semejante al de Argentina, y es el único con índice de desarrollo humano muy alto seguido de siete municipios con IDH "alto": Jesús María.